關於朋億
公司簡介
公司組織
經營團隊
服務項目
工程實績
最新消息
投資人
財務報告
股東服務
法人說明會
公司治理
利害關係人
永續發展願景
永續發展目標
永續發展推動單位
永續主題鑑別
利害關係人溝通
利害關係人聯絡管道
永續價值鏈管理
問卷調查
人力資源
學習發展
員工福利
加入朋億
永續發展
公司概況
規章辦法
董事會
功能委員會
公司治理主管
推動誠信經營報告
內部稽核
風險管理
智慧財產權
資通安全
資訊安全政策
經營者的話
朋億榮耀
落實永續治理 透明誠信
永續治理與風險管理
倫理與誠信經營
法規遵循
資訊安全管理
公協會參與
建構永續價值 攜手夥伴
創新的永續商品與服務
供應鏈永續管理與責任採購
客戶關係管理
顧客健康與安全
推動永續環境 環境保護
能源管理政策
永續環境管理
氣候變遷與溫室氣體管理
能源管理
水資源與廢棄物管理
建立多元共融 成就職場
朋億的工作夥伴
勞資與勞雇關係
人才訓練與教育
職場健康與安全
共榮社會參與 共贏共好
教育深根
永續共創
文化共感
樂齡守護
ESG 聯絡窗口
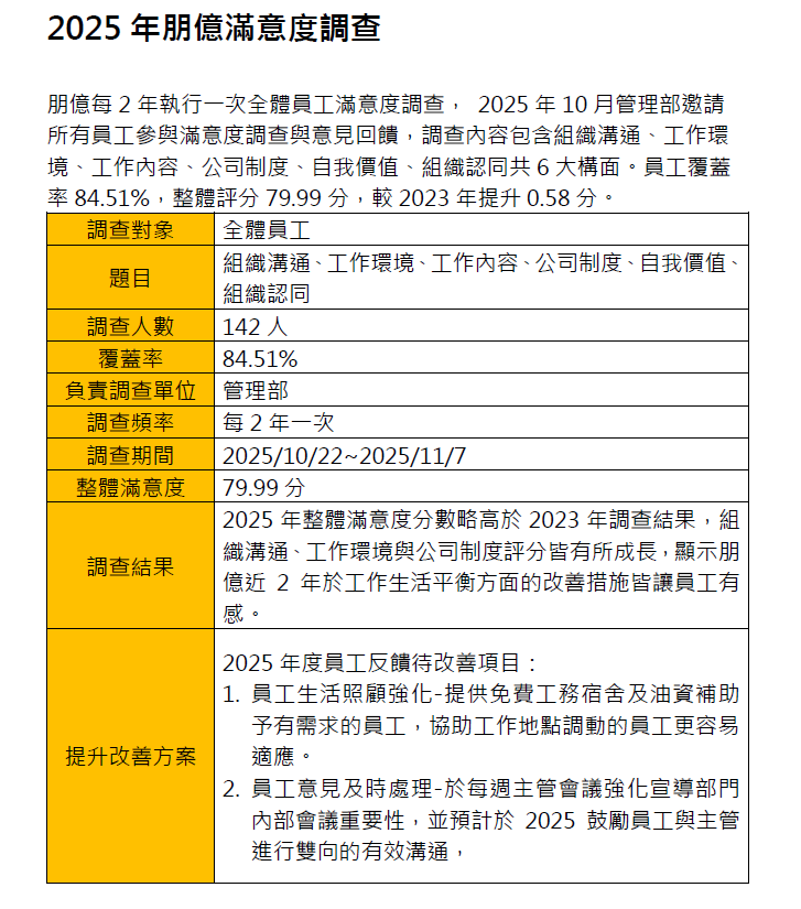
員工滿意度調查-2025
永續發展報告書
朋億簡介
${ notificationStatus.content }
我們使用cookie技術以提供更優質的網站服務,若您繼續瀏覽即表示同意此政策。了解隱私權條款